
Welcome, Exile. For any endgame poe2 minion build, a body armour with high Energy Shield, a huge boost to Spirit, and Spirit Reservation Efficiency is a true Best-in-Slot item. Buying a poe2 body armour like this off the market can cost a staggering 100-150 Divine Orbs.
But what if you could craft one yourself for around 50 Divines?
This guide will provide a step-by-step process to create one of the best pieces of poe2 minion armour in the game. It requires some luck, but the result is well worth the investment.
(In Patch 0.4.0, the Omen of Homogenising Exaltation was removed. While this introduces more RNG (randomness) to the crafting process, the overall logic and steps of this guide remain unchanged.)

This advanced craft uses a specific combination of Omens and a fractured base. Here's what you'll need:
(There will be some RNG involved in all steps, but that is the beauty of crafting.)
| Item | Amount | Purpose |
|---|---|---|
| Fractured Vile Robe | 1 | The base, with +61 to Spirit fractured. |
| Perfect Exalted Orb | 3 | Adds a new high-tier random modifier. |
| Omen of Sinistral Exaltation | 1 | Next Exalted Orb adds only prefix modifiers. |
| Preserved Rib | Multiple | Desecrates the armour to add a Defiled mod. |
| Omen of Light | Multiple | Next Annulment Orb removes only a Desecrated mod. |
| Omen of Abyssal Echoes | Multiple | Allows one reroll of Desecrated modifier options. |
| Orb of Annulment | Multiple | Removes a random modifier. |
| Chaos Orb | Multiple | Rerolls all modifiers on a rare item. |
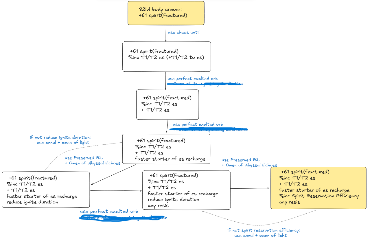
This craft is broken down into several key stages, focusing on perfecting the prefixes first, then the suffixes.

Buy a Vile Robe (or another high ES base) with a fractured +61 to Spirit prefix. This is the foundation of the entire craft, providing the huge poe2 spirit boost that minion builds need.
Use Chaos Orbs until your body armour has two other high-tier prefixes:
% increased Energy Shield+ to maximum Energy ShieldUse the combo of Perfect Exalted Orb + Omen of Sinistral Exaltation. This will add another prefix.
Use a **Perfect Exalted Orb. This will add a suffix. The goal is to hit any high-tier resistance.
Preserved Rib + Omen of Abyssal Echoes. This will add a hidden Defiled modifier.% reduced Ignite Duration on you.Orb of Annulment + Omen of Light to safely remove the Defiled modifier, then try again with the Preserved Rib combo.Use another **Perfect Exalted Orb.
Orb of Annulment + Omen of Light.Preserved Rib + Omen of Abyssal Echoes combo again.% increased Spirit Reservation Efficiency of Skills.Omen of Light + Annulment Orb and Preserved Rib to hit the Spirit Reservation Efficiency mod is where most of your currency will be spent.Crafting this endgame poe2 minion armour is a complex process, but it's not a mystery. It's a series of logical steps that give you a high degree of control over the final product.
While it requires a significant investment, the result is a Best-in-Slot item that will enable the most powerful versions of any poe2 minion build. With this guide, you have a clear path to crafting one of the best items in the game. Good luck, Exile.
Need currency for your craft? If you're short on the initial currency to get started, check out this YouTube video. It efficiently shows you how to use our website's tools to flip currency and build your wealth: Watch the Video Here.
If you found this guide helpful, you might be interested in our other detailed crafting tutorials:
The staff crafting guide: A detailed guide on creating the bloodmage staff with low cost.
The crossbow crafting guide: A detailed guide on creating BIS crossbow with low cost.
The BIS archmage ring crafting guide: A detailed guide on creating the BIS archmage ring with low cost.
The gemini bow crafting guide: A detailed guide on creating a high dps bow.
The Visceral Quiver crafting guide: A detailed guide on creating a Bis critical deadeye quiver with low cost.
The deadeye Bis amulet crafting guide: A detailed guide on creating a Bis deadeye amulet with medium cost.
PoE2 Breach Ring Crafting (0.4.0): A Universal Triple Flat Damage Guide: Learn the complete, decision-based process for crafting powerful Breach Rings.
The deadeye Bis Jewel crafting guide: A detailed guide on creating a Bis deadeye emerald in 2div cost.
PoE2 50% Movement Speed ev boots Crafting (0.4.0): Learn the complete, decision-based process for crafting 50% Movement speed boots.
PoE2 Triple Flat damage gloves Crafting (0.4.0): Learn the complete, decision-based process for crafting the triple flat damage gloves in low cost.
The minion amulet crafting guide: A detailed guide on creating a +3 minion skill levels amulet guide.
The minion sceptre crafting guide: A detailed guide on creating a +4/5 minion skill level sceptre.
The minion offhand crafting guide: A detailed guide on crafting the perfect offhand(300es, +2 minion skills) with very low cost.
How to Craft an Endgame ES Minion Body Armour in POE2: A detailed guide on creating a top-tier Energy Shield chest piece, starting with fracturing T1 Spirit.
How to Craft an Endgame ES Minion Helmet in POE2 :A detailed guide on creating a top-tier Energy Shield helmet, with +2 minion skills and spirit reserve efficiency.
The minion gloves crafting guide: :A detailed guide on creating Budget Transitional gloves Guide.
The minion rings crafting guide: :A detailed guide on creating Budget Transitional rings Guide.
The BloodMage ring crafting guide: Master the art of crafting 12D ring with 5D cost
The Bis spell focus crafting guide: a detailed guide for crafting bis spell focus
The BloodMage gloves crafting guide: a detailed guide for crafting the bis bloodmage gloves.
The BloodMage amulet crafting guide(spark build): a detailed guide for crafting bis amulet.
The Bis wand crafting guide: a detailed guide for crafting bis lightning wand
The quarterstaff crafting guide: Learn the complete process for quarterstaff crafting in poe2 0.4.0.
The body armour crafting guide: Learn the complete process for monk body armour crafting in poe2 0.4.0.
The essence crafting guide: Learn the complete process for essence crafting in poe2 0.4.0.
How to Craft an Endgame ES Helmet in POE2 (Kamasan Tiara): Master the art of crafting 500+ ES helmets with this comprehensive flowchart guide.
How to Craft BIS Sleek Jacket in POE2: Master the art of crafting 400D Sleek Jacket with this comprehensive flowchart guide.