
Welcome, Exile. For any endgame poe2 deadeye lightning build, a perfect quiver with high flat damage, critical strike chance, critical strike multiplier, and attack speed is essential. Buying one of these quivers off the market can cost 10-20 Divine Orbs or more.
But with the new crafting systems in Patch 0.3.0, you can create one yourself for under 10 Divines. This poe2 craft guide will show you two different, deterministic methods to create a Best-in-Slot poe2 deadeye quiver. I guarantee you can craft quivers just like these by following the steps.

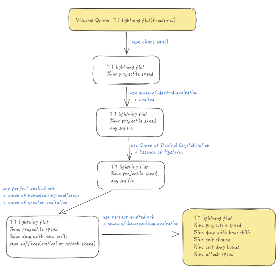
This method uses a fractured item as a starting point to reduce costs and guarantee one of the final desired modifiers.
| Item | Amount | Purpose |
|---|---|---|
| Fractured Visceral Quiver | 1 | The crafting base, with T1 Flat Damage fractured. |
| Essence of Hysteria | 1 | Adds % increased Damage with Bow Skills. |
| Omen of Dextral Exaltation | 1 | Next Exalted Orb adds only suffix modifiers. |
| Omen of Greater Exaltation | 1 | Next Exalted Orb adds two random modifiers. |
| Omen of Dextral Crystallisation | 1 | Next Perfect/Corrupted Essence removes only suffixes. |
| Perfect Exalted Orb | 2 | Adds a new high-tier random modifier. |
| Omen of Homogenising Exaltation | 2 | Next Exalted Orb adds a mod of an existing type. |
| Chaos Orb | Multiple | Removes a random modifier and augments a Rare item with a new random modifier. |

Adds # to # Physical Damage).% increased Projectile Speed suffix.Omen of Dextral Exaltation + Exalted Orb. This will add a random suffix.Omen of Dextral Crystallisation + Essence of Hysteria. The essence guarantees the powerful % increased Damage with Bow Skills prefix. The Omen ensures this process removes your temporary suffix, leaving the prefixes untouched.% Projectile Speed). Use an Omen of Homogenising Exaltation + Omen of Greater Exalted Exaltation Perfect Exalted Orb. The "Attack" tag from Projectile Speed guarantees you will add another Attack-tagged suffix (Attack Speed, Crit Chance, or Crit Multi).Omen of Homogenising Exaltation + Perfect Exalted Orb. With two Attack-tagged suffixes now on the item, this is guaranteed to add the third and final Attack-tagged suffix.Omen of Homogenising Exaltation to deterministically add the three most important poe2 quiver mods: Attack Speed, Crit Chance, and Crit Multi.Greater Exalted Orbs instead of Perfect Exalted Orbs. The results will be less consistent, but you might get lucky and save some currency.This method doesn't require a fractured base and instead uses Desecration to build a powerful quiver from scratch.
| Item | Amount | Purpose |
|---|---|---|
| Visceral Quiver | 1 | The magic crafting base with T1 flat damage and attack speed. |
| Perfect Regal Orb | Multiple | Upgrades a magic item to rare, adding one high-tier mod. |
| Ancient Jawbone | 1 | Desecrates the quiver to add a Defiled mod. |
| Omen of Sinstral Necromancy | 1 | Next Desecration adds only prefix modifiers. |
| Omen of Dextral Exaltation | 1 | Next Exalted Orb adds only suffix modifiers. |
| Omen of Greater Exaltation | 1 | Next Exalted Orb adds two random modifiers. |
| Omen of Homogenising Exaltation | Multiple | Next Exalted Orb adds a mod of an existing type. |
| Omen of Light | Multiple | Next Annulment Orb removes only a Desecrated mod. |
| Orb of Annulment | Multiple | Removes a random modifier. |

Omen of Sinstral Necromancy + Ancient Jawbone. This guarantees the powerful Desecrated modifier will be a prefix.Omen of Dextral Exaltation + Omen of Greater Exaltation + Perfect Exalted Orb. This will guarantee you have the critical hit chance and critical damage bonus.Crafting the perfect quiver for your poe2 deadeye build is not as hard as it seems. Both of these methods provide a clear, step-by-step path to creating a high-value item that will significantly boost the power of your poe2 bow build.
Don't be afraid to invest in your gear. With a logical process, you can create items that are far better than what you can find on the market. Good luck, Exile.
Whether you're using the high-end Prefix-First Method or the Deterministic Craft, finding the right base item is the most important step. To make this crucial first step easier, we highly recommend using our advanced search tool.
It is designed to help you search the market more efficiently for items with specific fractured mods or high-tier affixes.
👉 Try our Fractured & Tiered Affix Search Tool now and save yourself hours of searching!
If you found this guide helpful, you might be interested in our other detailed crafting tutorials:
The gemini bow crafting guide: A detailed guide on creating a high dps bow.
The deadeye Bis amulet crafting guide: A detailed guide on creating a Bis deadeye amulet with medium cost.
PoE2 Breach Ring Crafting (0.3.0): A Universal Triple Flat Damage Guide: Learn the complete, decision-based process for crafting powerful Breach Rings.
PoE2 Triple Flat damage gloves Crafting (0.3.0): Learn the complete, decision-based process for crafting the triple flat damage gloves in low cost.
The deadeye Bis Jewel crafting guide: A detailed guide on creating a Bis deadeye emerald in 2div
PoE2 50% Movement Speed ev boots Crafting (0.3.0): Learn the complete, decision-based process for crafting 50% Movement speed boots.
The minion amulet crafting guide: A detailed guide on creating a +3 minion skill levels amulet guide.
The minion sceptre crafting guide: A detailed guide on creating a +4/5 minion skill level sceptre.
The minion offhand crafting guide: A detailed guide on crafting the perfect offhand(300es, +2 minion skills) with very low cost.
How to Craft an Endgame ES Minion Body Armour in POE2: A detailed guide on creating a top-tier Energy Shield chest piece, starting with fracturing T1 Spirit.
How to Craft an Endgame ES Minion Helmet in POE2 :A detailed guide on creating a top-tier Energy Shield helmet, with +2 minion skills and spirit reserve efficiency.
The minion gloves crafting guide: :A detailed guide on creating Budget Transitional gloves Guide.
The minion rings crafting guide: :A detailed guide on creating Budget Transitional rings Guide.
The BloodMage ring crafting guide: Master the art of crafting 12D ring with 5D cost
The Bis spell focus crafting guide: a detailed guide for crafting bis spell focus
The BloodMage gloves crafting guide: a detailed guide for crafting the bis bloodmage gloves.
The BloodMage amulet crafting guide(spark build): a detailed guide for crafting bis amulet.
The Bis wand crafting guide: a detailed guide for crafting bis lightning wand
The quarterstaff crafting guide: Learn the complete process for quarterstaff crafting in poe2 0.3.0.
The body armour crafting guide: Learn the complete process for monk body armour crafting in poe2 0.3.0.
The essence crafting guide: Learn the complete process for essence crafting in poe2 0.3.0.
How to Craft an Endgame ES Helmet in POE2 (Kamasan Tiara): Master the art of crafting 500+ ES helmets with this comprehensive flowchart guide.